各党总支、直属党支部,各系、部、处、室:
为进一步总结学院2012年各项事业发展成果与经验,加强部门工作交流,评选先进,学院党委决定,于2012年12月17日―18日召开2012年度党政工作交流与考核评优会议。现将有关事项通知如下:
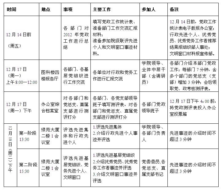
一、2012年党政工作总结交流、考核评比安排表

二、2012年先进集体、先进个人评选程序
第一阶段:评选先进集体和行政先进个人
(一)评选时间:2012年12月18日(周二)13:30-15:30
(二)评选地点:绿苑大厦二楼1会议室
(三)参加人(投票人):学院领导6人、各部门负责人27人,共33人。

(四)评选程序:
1.评选先进集体
2.评选行政先进个人
A.各部门介绍行政先进个人事迹(先进工作者,先进教师,先进生产者)。每个先进事迹的介绍时间不超过3分钟。
B.投票评选院级行政先进个人
第二阶段:评选先进基层党组织、优秀党员、优秀党务工作者、文明窗口
(一)评选时间:2012年12月18日(周二)15:30-18:00
(二)评选地点:绿苑大厦二楼1会议室
(三)参加人(投票人):党委委员9人,各总支、直属支部书记14人,共23人

(四)评选程序:
1.评选先进基层党组织。
2.各党支部介绍优秀党员、优秀党务工作者事迹并评选。
3.各党支部介绍文明窗口事迹并评选。
A.介绍先进事迹,每个先进事迹的介绍时间不超过3分钟。
B.投票评选
三、相关要求
1.各党总支、直属党支部,各系、部、处、室要认真总结一年来工作,做好党政工作交流、考核评优各项准备工作;
2.按照学院先进集体、先进个人评选条件,严肃、认真、客观地做好先进评优工作;
3.按照通知要求,做好部门相关人员会议通知工作。
附件:2012年度学院党政工作交流部门发言顺序表
点击下载