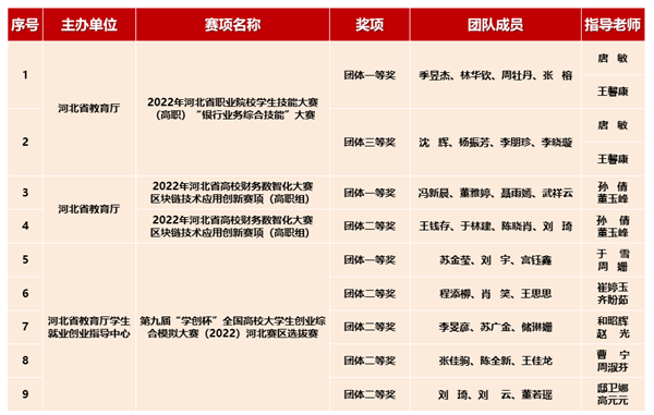
2022年上半年,为适应金融行业的蓬勃发展和数字化改革,巩固和深化学生业务操作方法,全面提升金融服务与管理专业群学生金融业务综合技能,学院金融系共组织9支代表队分别参加了河北省职业院校学生技能大赛(高职)“银行业务综合技能”大赛、河北省高校财务数智化大赛区块链技术应用创新赛项、第九届“学创杯”全国高校大学生创业综合模拟大赛河北赛区选拔赛等赛项,经过激烈角逐,喜获一等奖3项、二等奖5项,三等奖1项,于雪、周姗获“最佳指导教师”奖,唐敏、王馨康等12名教师荣获“优秀指导教师”称号。

通过积极参与各赛项竞技,金融系师生专业技能竞赛水平得到了较大提升,其中“银行业务综合技能”大赛一等奖的获得实现了金融系在学生竞赛省级标志性成果打造中的新突破,充分展现了学院金融服务与管理专业群师资团队综合实力和学生职业能力培养水平,检验了专业群教学改革的成果,为进一步推进专业群“教、学、考、做、赛”五位一体教学改革、金融职业教育“工学结合、学做合一”起到促进作用。