近日,由共青团河北省委、省教育厅、省科学技术协会、省社会科学院、省学联共同主办,河北工业大学承办的2023年“挑战杯”河北省大学生课外学术科技作品竞赛圆满落下帷幕。本次大赛自2月份启动,共吸引全省104所高校,近7万名学生参赛,累计提交作品1.2万个。参赛高校、参赛作品、参赛学生数量均创历年之最。
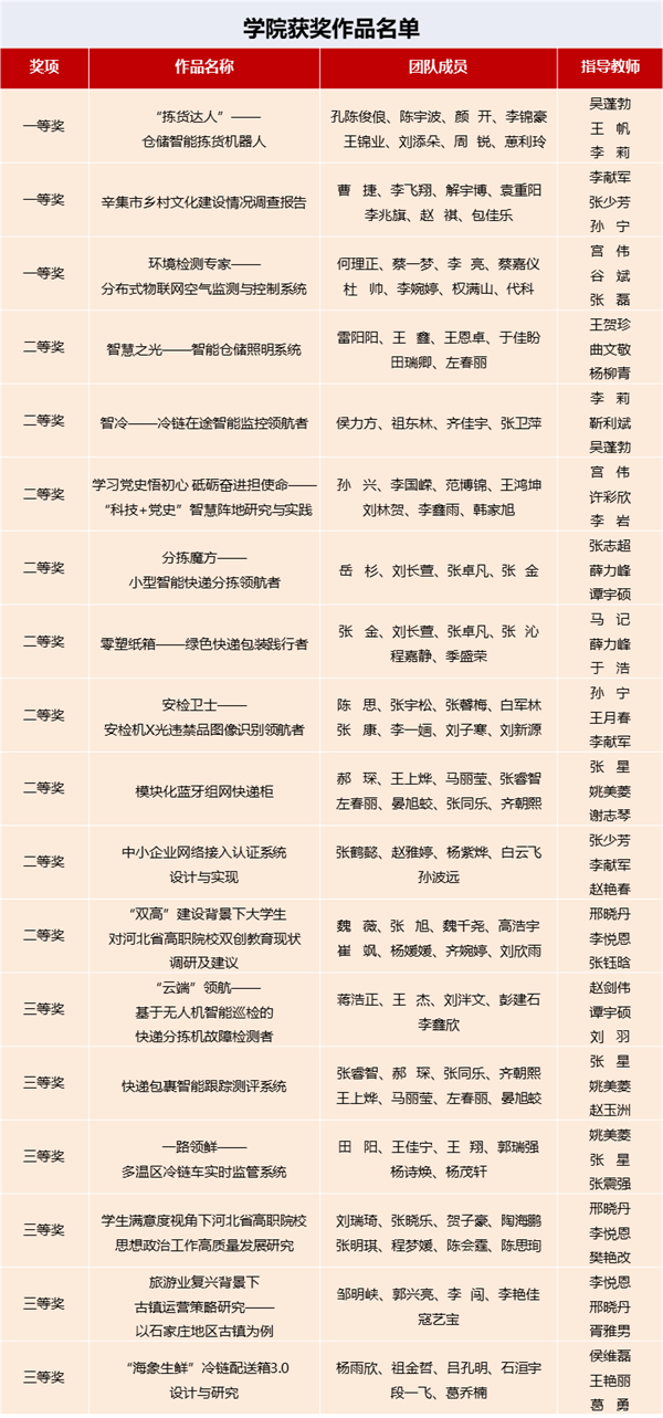
本次竞赛中,学院党委高度重视,院团委精心组织,认真开展校级竞赛,着力加强作品挖掘、打磨及培育,邀请专家进行多次项目指导,为参赛团队提供了坚实的组织服务保障。经过资格审查、线上初评、终审决赛等环节的激烈角逐,学院推荐的20支参赛团队全力冲刺,最终在本次赛事中斩获一等奖3项,二等奖9项,三等奖6项。

创青逐梦,兴冀强国。参赛师生在本届“挑战杯”科创盛会的舞台上融智慧、聚能量、展风采,充分彰显了学院实践育人成效及创新人才培养成果。下一步,学院将继续坚持“以赛促学、以赛促教”理念,积极引导广大石邮学子树立科技报国之梦,用青春和汗水谱写创新之歌,不断提高学生科创研究能力,培养挑战探索精神,努力以最佳状态跑出新时代石邮青年的最优成绩,为学院高质量发展作出新的更大贡献。

(终审决赛现场参赛团队代表合影)