学院在2021年河北省职业院校技能大赛(高职)“快递应用技能”赛项中荣获佳绩
6月10日,2021年河北省职业院校技能大赛(高职)“快递应用技能”大赛在石家庄铁路职业技术学院正式举办。由学院速递物流系马选、张博超两位老师联合指导,金史佳、王金浩、胡世越、田忠信四位同学组成的参赛1队获得一等奖,...

6月10日,2021年河北省职业院校技能大赛(高职)“快递应用技能”大赛在石家庄铁路职业技术学院正式举办。由学院速递物流系马选、张博超两位老师联合指导,金史佳、王金浩、胡世越、田忠信四位同学组成的参赛1队获得一等奖,...

日前,由河北省教育厅主办的2021年河北省职业院校计算机网络应用大赛和网络系统管理大赛相继落下帷幕,在学院计算机系赵艳春和张少芳两位老师指导下,魏志勇在两个大赛中均获得“二等奖”,董文洁获得“网络系统管理”...

12月24日中午,学院第九届辅导员职业技能竞赛“基础知识”比赛分别在东、西校区举行。比赛通过笔试进行,由单选、多选、简答、综合分析及网文写作等多种题型组成,主要考察辅导员对相关知识的掌握程度以及理解分析信息和解决问题的能力。...

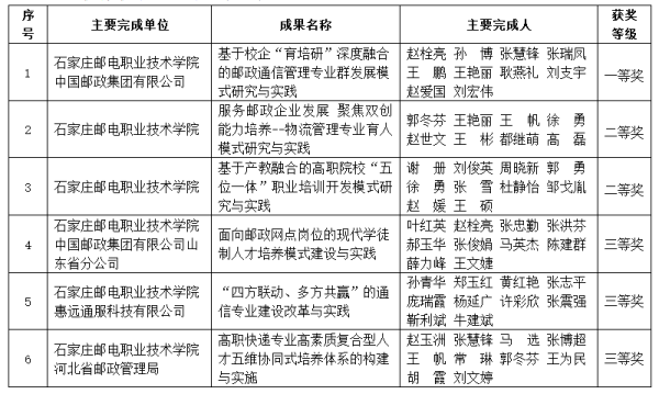
2021年5月12日,河北省教育厅公布了河北省第十届职业教育教学成果奖评选结果,学院申报的6项成果荣获一等奖1项、二等奖2项、三等奖3项。 教学成果是指反映教育教学规律,具有独创性、新颖性、实用性,对提高教学水平和教育质量、...

近日,学院第八届科技文化艺术节之计算机程序设计大赛落下帷幕。 本次大赛由院团委、学生处、教务处主办,计算机系承办。比赛分C语言程序设计和Java语言程序设计两个项目,C语言程序设计比赛,重点考察简单数据类型、...
2021年5月21日,学院辅导员素质能力专题培训会在绿苑大厦701举行。学院党委副书记、副院长周爱莲出席会议,相关职能部门和各系主要负责人、全体辅导员参加了培训会。 周爱莲在培训会上对学院辅导员队伍的基本情况进行了介绍,...

2021年5月20日,计算机系与辛集云大集生态农业公司在旧城镇云大集生态农业园区签订了劳动教育基地、创新创业人才培养校外实习实训基地合作协议,并举行了揭牌仪式。 仪式由旧城镇镇长韩天民主持,旧城镇党委书记李文杰和计算机系党总支书记、...

中央宣传部、中央网信办、教育部、共青团中央近日对重点建设一批优质高校思政类公众号工作进行安排部署。并于2021年5月27日,公布了首批高校思政类公众号重点建设名单,学院团委“石邮青年”微信公众号榜上有名,成功入选。...