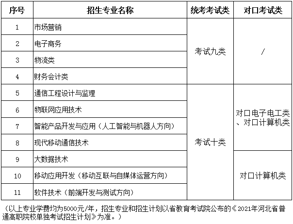
学院2021年河北高职单招共安排市场营销等11个专业招生专业,招生计划以河北省教育考试院公布为准。具体招生专业详见下表。
2021年单招专业

2021年河北普通高职单招考试九类和高职单招对口财经类报考须知
(节选自《联考工作实施方案》)
报考办法、缴费及准考证的发放
(一)选择考试类时间为:2021年3月11日9时至3月14日17时(全省统一时间)。
高考报名时考试类型选择“统考”的考生可选择考试九类(财经商贸类所涉及专业),但不得报考对口计划。
高考报名时考试类型选择“对口”的考生,可不选择考试类,按考生高考报名时所选的专业类所对应的考试类参加高职单招;也可选择考试九类,与该类的统考考生一起参加考试、录取。
考试类选定后,不得更改。
(二)报考办法及缴费方式:报考高职单招考试九类和高职单招对口财经类联考的考生(含免试考生)登录“河北省高职单招服务平台”(网址:http://hebgzdz.sjziei.com,以下简称“单招平台”)进行网上报考。考生应认真阅读河北省教育厅、考试院有关单招规定和院校单招简章,并按照要求准确填写本人录取通知书邮寄地址,选择高职单招考试九类或高职单招对口财经类,根据系统提示缴纳考试费。考试类选定后,不得更改。报考结束后不再安排补报。
(三)缴费金额:每人每科40元。
未按规定缴费的考生视为自动放弃本次单招考试资格。
(四)准考证的发放
2021年4月7日9时至10日17时,考生可登录单招平台打印准考证。考生须持准考证、身份证等有效证件和所需考试用品按时到达指定地点进行考试。
考试
1、疫情防控考生须知
为切实保障广大考生和考试工作人员的生命安全和身体健康,确保考试安全平稳实施,根据目前新冠肺炎疫情防控相关规定和要求,特制定以下疫情防控须知。
(1)考生提前做好日常防护
考生要注意科学防疫,无必要不出省,少外出;外出佩戴口罩,保持社交距离;勤洗手,常通风,不扎堆,不聚会,合理饮食。不接触有省外旅行居住史、境外人员接触史的人员,避免到中高风险地区。
(2)考生进入考点、考场疫情防控工作要求
①请考生自备口罩等个人防护用品,进出考点、考场时均须佩戴一次性医用口罩或医用外科口罩。除身份识别验证时需摘下口罩主动配合外,在考点内时段须全程佩戴口罩。
②按有关要求,考生进入考点、考场时须出示本人身份证、准考证、本人考前7日内有效新冠病毒核酸检测阴性证明(原件或复印件)、本人考前72小时内“河北健康码”绿码(彩色打印版,须提前通过微信搜索“冀时办”下载“河北健康码”,坚持考前14天每日“打卡”,如实填写个人信息)和《考生身体健康状况监测记录表》。
本人考前7日内有效新冠病毒核酸检测阴性证明(原件或复印件)、本人考前72小时内“河北健康码”绿码(彩色打印版)、《考生身体健康状况监测记录表》,以上材料要求考生在每场次考试时交给监考人员一份,请考生提前将相关身体健康证明材料准备充足。
③新冠肺炎确诊病例、无症状感染者、疑似患者、确诊病例密切接触者,或治愈未超过14天的病例、不能排除感染可能的发热患者,应提前向考点如实报告,须经卫生健康部门、疾控机构和医疗机构等进行专业评估,综合研判是否可以参加考试。
④考试当日考生应根据考点要求提前到达考点,按考点安排验证入场。考生通过检测通道进入考点时,应保持人员间隔大于1米,有序接受入场安检和体温测量(体温低于37.3℃)。只允许考生进入考点(校园),其他人员一律不得进入考点(校园)。考试全过程服从考点工作人员管理和防疫组织安排。
⑤考生考试过程中出现发热、咳嗽等可疑症状的,应及时向工作人员报告,经现场医疗卫生专业人员评估后,综合研判是否具备参加考试条件,并按疫情防控工作要求进行处置,同时启用备用考场。
⑥考生进入考点后,要注意保持社交距离,不扎堆、不驻留,有序进入考场参加考试,考试结束后,按考点要求有序离场。
(3)其它注意事项
根据疫情防控形势及有关政策要求,如上述内容发生变化将另行公告。请考生及时关注“单招平台”发布的信息,及时掌握测试信息,充分做好应试准备。
2.考试时间
考试时间
| 科 目
| 备 注
|
4月11日(星期日)
| 9:00-10:00
| 语文
| 文化素质
|
10:30-11:30
| 数学
| 文化素质
|
13:30-14:30
| 英语
| 专业基础
|
15:00-17:00
| 职业适应性测试
|
|
携带2B铅笔、书写黑色字迹的钢笔或签字笔、直尺、圆规、三角板、橡皮参加考试。
|
3.考试地点 文化素质考试与职业技能考试设置在同一考点。按照方便考生参加考试和便于考试协调指挥的原则,全省设置七个考区(九个考点),具体考场安排见准考证。 3.考试内容 考试内容分文化素质考试和职业技能考试。 (1)文化素质考试 考试科目包含语文、数学两科,每科150分,共计300分。 ①统考考生 统考考生,文化素质考试成绩须使用学业水平考试(简称“学考”)成绩,成绩采用语文、数学两科学考成绩分别对应的分值进行折算。 对应分值折算如下:A—130分;B—110分;C—90分;D—70分;E--50分。 没有学考成绩的考生,须参加牵头院校组织的文化素质考试,如未参加,则文化考试成绩为零。学考成绩不全的考生,可参加牵头院校组织的文化考试(考生须在报考时选择“是否使用学考成绩”项),也可使用现有学考成绩直接折算替代(所缺科目成绩为零)。 ②对口考生 对口考生必须参加牵头院校组织的文化素质考试,如不参加,文化素质考试成绩为零。考试科目为语文、数学两科,每科150分,共计300分,闭卷,考试时间每科60分钟。 (2)职业技能考试 职业技能考试含专业基础考试和职业适应性测试两部分,总分450分。 专业基础考试科目为英语,单科满分100分,考试时间60分钟;职业适应性测试满分350分,考试时间120分。职业适应性测试含职业综合测试,单科满分200分;职业素质测试,单科满分150分。 ①报考统考计划考生,专业基础考试成绩须使用学业水平考试(简称“学考”)成绩,成绩采用外语学考成绩对应的分值进行折算。 对应分值折算如下:A—90分;B—75分;C—60分;D—45分;E--30分。 ②报考对口计划和无外语学考成绩的统考考生,须参加牵头院校组织的专业基础考试,如不参加,专业基础考试成绩为零。 报考对口计划的考生如有全省对口专业考试成绩,可直接使用对口专业考试成绩折算代替职业技能考试成绩(考生须在报考时选择“使用对口专业成绩”项),折算方法为:职业技能考试成绩=对口财经类专业考试成绩÷390×450(四舍五入取整数)。不使用对口专业考试成绩或无相应对口专业考试成绩的考生须在报考时选择“不使用对口专业成绩”项),并均须参加职业技能考试, 如不参加,职业技能考试成绩为零。 成绩公布与复核
考生可于4月15日18时后,登录“单招平台”查询考试成绩。如考生对成绩有异议,请在4月16日16时前向河北对外经贸职业学院招生就业处提出书面申请,复核结果将于4月16日向考生答复。
志愿填报
考生须在规定时间内登录单招平台,点击“志愿填报”按钮,按报考时选择的考试类填报志愿,不得跨考试类填报。可在同一考试类中选报5所院校,每所院校最多填报6个专业,服从专业调剂的须勾选“服从专业调剂”选项。
考生应认真阅读我省《高职单招报考须知》、各考试类考试实施方案、以及各单招院校的招生简章,按照规定和要求填报志愿。未通过“高职单招报考系统”报考的志愿无效。
2021年4月16日9时至18日17时。考生填报一志愿。
2021年4月22日14时,发布一志愿录取结果。
2021年4月22日14时至23日12时,考生填报二志愿。二志愿采取公布缺额、征集志愿方式进行。
2021年4月25日9时,发布二志愿录取结果。
2021年河北普通高职单招考试十类
高职单招对口电子电工类、高职单招对口计算机类报考须知
(节选自《联考工作实施方案》)
招生范围、考试类的选择
已通过2021年河北省普通高校招生报名,且符合所报考院校招生条件的考生(含对口考生)均可报考。
统考考生可报考统考计划中的考试十类,但不得报考对口计划。
对口考生可报考统考计划,也可报考对口计划,二者选择其一。如报考高职单招对口电子电工类或对口计算机类计划,则仅限于相应对口类的考生报考;如报考统考计划中的考试十类,则与该类考生一起参加考试、录取。
考试类一经选定,不得更改。不得跨考试类报考、参加考试、填报志愿和录取。报考结束后不再安排补报。
报考办法与缴费、准考证的打印、成绩的公布与复核、志愿填报
(一)报考办法与缴费
参加高职单招考试十类和高职单招对口电子电工类、对口计算机类联考的考生(含技能拔尖人才免试考生),应认真阅读河北省教育厅、河北省教育考试院有关高职单招规定和各院校的高职单招简章,于2021年3月11日9时至3月14日17时,登录“河北省高职单招服务平台”(网址:http://hebgzdz.sjziei.com,以下简称“单招平台”)进行网上报考缴费。考生报考时需准确填写本人录取通知书邮寄地址、选择考试类,并缴纳考试费。
考生选定考试大类,根据系统提示,进入缴费界面,考生须按提示足额缴纳考试费,考生依据参加考试科目的数量按照40 元/人/科的标准缴纳考试费。未按规定缴费的,系统将视为自动放弃高职单招报考资格,放弃录取机会。考试类选定后,不得更改。报考结束后不再安排补报。
(二)准考证的打印
填报考试类为高职单招考试十类和高职单招对口电子电工类、对口计算机类的考生缴费完成后,于4月7日9时至10日17时登录“单招平台”打印准考证。
(三)成绩的公布与复核
4月15日9时,考生可登录“单招平台”查询成绩,如果对成绩有异议,可于4月15日17时前凭本人有效证件(身份证和准考证)当面提交书面复核申请,提出复核申请后一日内答复考生。
(四)志愿填报
考生须在规定时间内登录“单招平台”按报考时选择的考试类填报志愿,不得跨考试类填报。高职单招实行平行志愿填报方式,设一志愿和二志愿,二志愿采取征集方式。考生每次填报志愿可在同一考试类中选报5所院校,每所院校最多填报6个专业。
一志愿填报时间为:2021年4月16日9时至18日17时。
二志愿填报时间为:2021年4月22日14时至23日12时。
考生应认真阅读我省有关高职单招规定和各院校的高职单招简章,按照规定和要求填报志愿,未通过“单招平台”填报的志愿无效。
考试
1.考试时间:2021年4月10日,其中文化素质考试(语文)时间为2021年4月10日上午9:00-10:00,文化素质考试(数学)时间为2021年4月10日上午10:30-11:30,专业基础考试(英语)时间为2021年4月10日下午14:00-14:45,职业适应性测试时间:2021年4月10日下午15:15-16:45。
具体考试的时间、地点和考场详见准考证。
考试科目为四科。考试形式为笔试。文化素质考试(语文)时长为60分钟,文化素质考试(数学)时长为60分钟,专业基础考试(英语)时长为45分钟,职业适应性测试时长为90分钟。
各科目考试时间详见下表
考试时间
| 科 目
| 备 注
|
4月10日上午(9:00-10:00)
| 文化素质考试(语文)
| 使用学考成绩折算替代的考生除外
|
4月10日上午(10:30-11:30)
| 文化素质考试(数学)
| 使用学考成绩折算替代的考生除外
|
4月10日下午(14:00-14:45)
| 专业基础考试(英语)
| 使用学考成绩及使用对口专业考试成绩折算替代的考生除外
|
4月10日下午(15:15-16:45)
| 职业适应性测试
| 使用对口专业考试成绩折算替代的考生除外
|
2.考试内容
考核内容分文化素质考试和职业技能考试。
(1)文化素质考试
考试科目为语文和数学,每科150分,满分300分。
a.报考统考计划的考生
文化成绩使用学考成绩,学考科目分别为语文和数学,成绩采用两科学考成绩分别对应的分值进行折算替代。
对应分值折算如下:A--130分;B--110分;C--90分;D--70分;E--50分。
没有学考成绩的考生,须参加高职单招牵头院校组织的文化素质考试,如未参加则文化素质考试成绩为零。学考成绩不全的考生,可参加高职单招牵头院校组织的文化素质考试,也可使用现有学考成绩直接折算替代(所缺科目成绩为零)。
b.报考对口计划的考生
须参加高职单招牵头院校组织的文化素质考试。如不参加文化素质考试则成绩为零。
(2)职业技能考试
考试科目为专业基础考试(英语)和职业适应性测试,满分为450分,其中专业基础考试(英语)100分;职业适应性测试350分。
a.报考统考计划的考生
具有英语学考成绩的学生,专业基础考试(英语)成绩采用学考成绩分别对应的分值进行折算替代。
对应分值折算如下:A--90分;B--75分;C--60分;D--45分;E--30分。
没有英语学考成绩的学生,须参加高职单招牵头院校组织的专业基础考试(英语),如未参加则专业基础考试(英语)成绩为零。
报考统考计划的所有考生,均须参加高职单招牵头院校组织的职业适应性测试。如未参加则职业适应性测试成绩为零。
b.报考对口计划的考生
具有2021年全省相应专业类对口专业考试成绩的,可以使用对口专业考试成绩(总分390分)折算替代职业技能考试成绩(总分450分),也可参加高职单招牵头院校组织的职业技能考试(专业基础考试(英语)、职业适应性测试)。
折算方式为:职业技能考试成绩=对口专业考试成绩×450÷390(四舍五入后保留整数)。
没有全省相应专业类对口专业考试成绩的考生,须参加高职单招牵头院校组织的职业技能考试(专业基础考试(英语)、职业适应性测试)。如未参加则职业技能考试成绩为零。
(3)如何选择使用学考成绩折算替代和如何选择使用对口专业考试成绩折算替代
a.报考统考计划且学考(语文、数学)成绩不全的考生,在2021年3月11日9时至3月14日17时,登录“单招平台”进行网上报考,选择考试类后,在缴费前选择是否使用学考成绩折算替代文化素质考试成绩,选择确认后不能更改。专业基础考试(英语),不用考生选择,有成绩则直接使用折算替代,无成绩则考试。
b.报考对口计划的考生,在2021年3月11日9时至3月14日17时,登录“单招平台”进行网上报考,选择考试类后,在缴费前选择是否使用对口专业考试成绩折算替代职业技能考试成绩,选择确认后不能更改。
3.疫情防控考生须知
为切实保障广大考生和考试工作人员的生命安全和身体健康,确保考试安全平稳实施,根据目前新冠肺炎疫情防控相关规定和要求,特制定以下疫情防控须知。
(1)考生提前做好日常防护
考生要注意科学防疫,无必要不出省,少外出;外出佩戴口罩,保持社交距离;勤洗手,常通风,不扎堆,不聚会,合理饮食。不接触有省外旅行居住史、境外人员接触史的人员,避免到中高风险地区。
(2)考生进入考点、考场疫情防控工作要求
①请考生自备口罩等个人防护用品,进出考点、考场时均须佩戴一次性医用口罩或医用外科口罩。除身份识别验证时需摘下口罩主动配合外,在考点内时段须全程佩戴口罩。
②按有关要求,考生进入考点、考场时须出示本人身份证、准考证、本人考前72小时内有效新冠病毒核酸检测阴性证明(原件或复印件)、本人考前72小时内“河北健康码”绿码(彩色打印版,须提前通过微信搜索“冀时办”下载“河北健康码”,坚持考前14天每日“打卡”,如实填写个人信息)和《身体健康状况监测记录表(考生)》(见附件一)。
本人考前72小时内有效新冠病毒核酸检测阴性证明(原件或复印件)、本人考前72小时内“河北健康码”绿码(彩色打印版)、《身体健康状况监测记录表(考生)》,以上材料要求考生在每场次考试时交给监考人员一份,请考生提前将相关身体健康证明材料准备充足。
③新冠肺炎确诊病例、无症状感染者、疑似患者、确诊病例密切接触者,或治愈未超过14天的病例、不能排除感染可能的发热患者,应提前向考点如实报告,须经卫生健康部门、疾控机构和医疗机构等进行专业评估,综合研判是否可以参加考试。请于2021年4月3日17:00前拨打电话0311-87625150进行个人信息情况电话登记。
④考试当日考生应根据考点要求提前到达考点,按考点安排验证入场。考生通过检测通道进入考点时,应保持人员间隔大于1米,有序接受入场安检和体温测量(体温低于37.3℃)。只允许考生进入考点(校园),其他人员一律不得进入考点(校园)。考试全过程服从考点工作人员管理和防疫组织安排。
⑤考生考试过程中出现发热、咳嗽等可疑症状的,应及时向工作人员报告,经现场医疗卫生专业人员评估后,综合研判是否具备参加考试条件,并按疫情防控工作要求进行处置。
⑥考生进入考点后,要注意保持社交距离,不扎堆、不驻留,有序进入考场参加考试,考试结束后,按考点要求有序离场。
(3)其它注意事项
根据疫情防控形势及有关政策要求,如上述内容发生变化将另行公告。请考生及时关注“单招平台”发布的信息,及时掌握测试信息,充分做好应试准备。
4.缺考处理:缺考考生缺考科目按0分处理。缺考考生能否被录取请咨询招生院校或查看招生院校单招简章。
5.考试用品
考试时考生需携带黑色字迹签字笔、2B铅笔、橡皮、直尺等考试用品。
考点设置
具体考点安排见准考证。