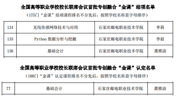
近日,全国高等职业学校校长联席会议双创教育专委会公布专创融合“金课”与专创融合“金师”团队评审结果,学院《无线传感网络技术与应用》《Python 数据分析与挖掘》《基础会计》3门课程从全国370门立项课程中脱颖而出,准予结项。其中,《基础会计》课程荣获首批100门专创融合“金课”认定。


《基础会计》课程经过龚雅洁老师“三线合一”专创融合设计,对标中国国际大学生创新大赛要求,采用丰富的教学手段,贯通课程3个全工作流程项目实施了“代理记账创新大赛”,对学生进行从无到有、从有到精的递进式专创融合训练,使学生掌握专业知识的同时,提升解决实际问题的能力,为未来的职业发展奠定坚实基础。
《无线传感网络技术与应用》课程经过李莉老师团队“课程+项目+竞赛”三位一体的“专创融合”教学设计,采用多种教学方法,贯穿 4个从模仿到创新的阶梯型、全开发流程的双创项目,实施“五融合、三课堂联动”教学模式,对学生进行专创融合能力训练,培养学生将创新思维与创新方法应用于解决复杂工程问题的能力。
《Python数据分析与挖掘》课程经由李毅老师结合数据分析领域的实际需求,精心设计了课程内容与教学模式,课程理论与实践深度融合,采用多元化教学手段,对标行业前沿标准,培养学生的数据分析能力和创新创业思维。通过系统化的学习与实战项目,提升学生解决实际问题和创造价值的能力。力求让学生在掌握扎实专业知识的同时,能够灵活应对复杂的数据挑战。
下一步,学院将持续深化创新创业教育改革,以“专创融合示范课程评选”为抓手,促进专业教育与创新创业教育有机融合,将双创教育融入人才培养全过程,提升双创教师教学教学能力,推进双创实践项目有效转化,为培养具备创新精神、创新意识、创新能力的高素质技术技能人才贡献力量。